VSS buffer question
Thread Starter
Supreme Member
iTrader: (1)
Joined: Apr 2001
Posts: 2,031
Likes: 0
From: Southwest Chicago 'burbs
VSS buffer question
The car is an 87 IROC that is (was) mechanical driven speedo.
I am converting it to electronic speedo, and have a couple quick questions.
1. What type of signal does the ECM look for? Is it just pulsating DC? Any specific voltage? My guess is 5v...
My 165 ECM is currently setup to recieve the signal from my optical vss on the back of the speedo. My new sensor is the magnetic type, and mounts directly in the tailshaft. I need to get my ecm to recognise this AC signal without frying the input. My thought on this is to use a diode to rectify the signal, and then use a 5v regulator if it's needed.
2. What is the maximum voltage that the VSS will output? Do I need to even bother with the regulator?
3. The speedo I will be using for my new cluster is from a 91 formula. All the info I can find states that the speedo requires the raw signal from the vss. Anyone know if this is correct?
Also, the vss outputs 4000 ppm, and the speedo interprets 4000 ppm. So not a problem there. I also do my own PROM burning, so I can program the ECM to recieve the 4000 ppm as well, instead of the 2000 ppm it's currently programmed for. So I shouldn't have to design any timer circuit or anything.
4. Any ideas for a "backup" incase the diode shorts and starts passing ac current? I thought about doing a couple diodes in series, but IIRC that's about a 1v drop for each one. This may or may not matter, depending on if the ECM is solely looking for a frequency based signal, or if amplitude is also important.
I would just go out and buy one, but the yards around here are getting VERY short on thirdgen firebirds, let alone the 85-88 or whatever it is that uses the external buffer. The dealer wants $40 for one, special order, if they can locate one.
Thanks guys
I am converting it to electronic speedo, and have a couple quick questions.
1. What type of signal does the ECM look for? Is it just pulsating DC? Any specific voltage? My guess is 5v...
My 165 ECM is currently setup to recieve the signal from my optical vss on the back of the speedo. My new sensor is the magnetic type, and mounts directly in the tailshaft. I need to get my ecm to recognise this AC signal without frying the input. My thought on this is to use a diode to rectify the signal, and then use a 5v regulator if it's needed.
2. What is the maximum voltage that the VSS will output? Do I need to even bother with the regulator?
3. The speedo I will be using for my new cluster is from a 91 formula. All the info I can find states that the speedo requires the raw signal from the vss. Anyone know if this is correct?
Also, the vss outputs 4000 ppm, and the speedo interprets 4000 ppm. So not a problem there. I also do my own PROM burning, so I can program the ECM to recieve the 4000 ppm as well, instead of the 2000 ppm it's currently programmed for. So I shouldn't have to design any timer circuit or anything.
4. Any ideas for a "backup" incase the diode shorts and starts passing ac current? I thought about doing a couple diodes in series, but IIRC that's about a 1v drop for each one. This may or may not matter, depending on if the ECM is solely looking for a frequency based signal, or if amplitude is also important.
I would just go out and buy one, but the yards around here are getting VERY short on thirdgen firebirds, let alone the 85-88 or whatever it is that uses the external buffer. The dealer wants $40 for one, special order, if they can locate one.
Thanks guys
The buffer module will by far be the easiest, way to acomplish what you need. Don't forget you need to drive the cruise control from the VSS if you have it.
I doubt your voltage regulator idea would work. Mayby try a zener diode and a one shot circuit. And just a hint, you need to sink the current from the ECU, speedo, ect.
I doubt your voltage regulator idea would work. Mayby try a zener diode and a one shot circuit. And just a hint, you need to sink the current from the ECU, speedo, ect.
Thread Starter
Supreme Member
iTrader: (1)
Joined: Apr 2001
Posts: 2,031
Likes: 0
From: Southwest Chicago 'burbs
No cruise 
Can you explain this stuff some more? My knowledge on this kind of stuff is growing, but that's over my head

Mayby try a zener diode and a one shot circuit. And just a hint, you need to sink the current from the ECU, speedo, ect.
Thread Starter
Supreme Member
iTrader: (1)
Joined: Apr 2001
Posts: 2,031
Likes: 0
From: Southwest Chicago 'burbs
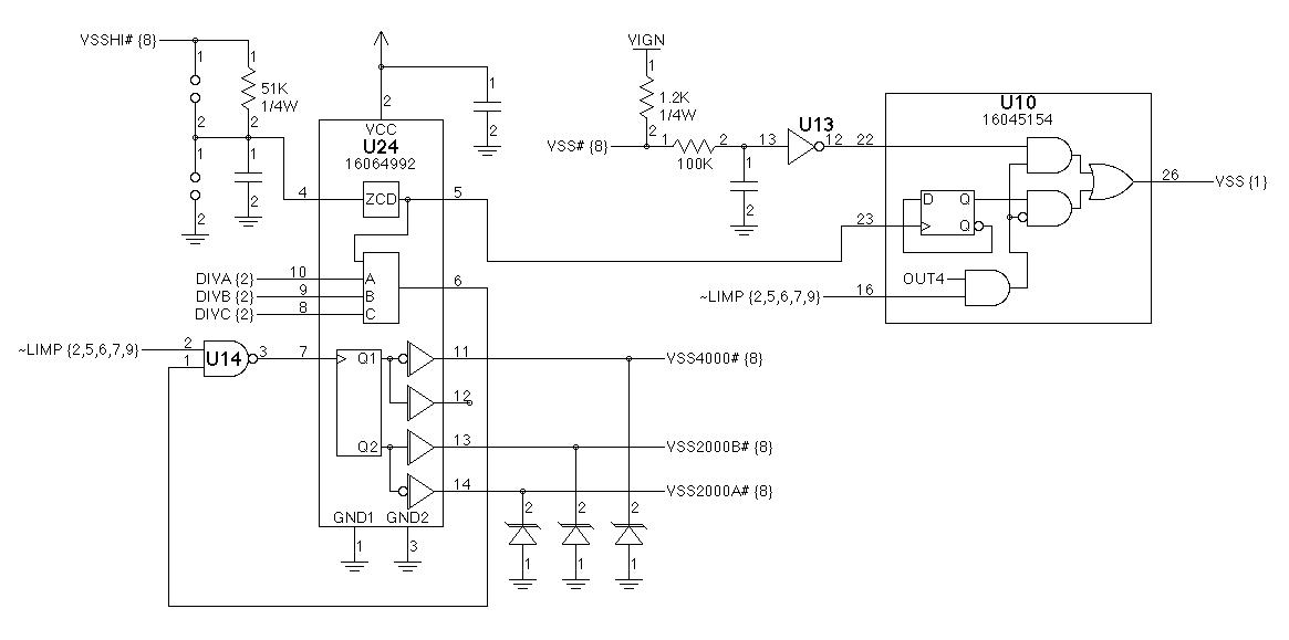
In the first larger chip, what is the ZCD box, the ABC box, and the Q1/Q2 boxes?
In the smaller chip to the right, what is the DQQ box?
In the input diagram, what is the 2 dots with and without the line?
On the diagram's very lowest point, what is the two horizontal lines with "1" and "2" by them?
In the smaller chip to the right, what is the DQQ box?
In the input diagram, what is the 2 dots with and without the line?
On the diagram's very lowest point, what is the two horizontal lines with "1" and "2" by them?
1. Don't know what the ZCD ABC in the first one is. Looks like its a 14 pin IC.
2. The D Q Q* is most likely a d-type flip flop. Again, probably in an IC.
3. The line with two dots most likely is a jumper of some type,
4. The two horizontal lines are a capacitor
2. The D Q Q* is most likely a d-type flip flop. Again, probably in an IC.
3. The line with two dots most likely is a jumper of some type,
4. The two horizontal lines are a capacitor
Trending Topics
Member
Joined: May 2004
Posts: 289
Likes: 0
From: SE Michigan
Car: 81 Turbo Trans Am
Engine: 301 T
Transmission: 200-4R
Originally posted by onebinky
In the first larger chip, what is the ZCD box, the ABC box, and the Q1/Q2 boxes?
In the smaller chip to the right, what is the DQQ box?
In the input diagram, what is the 2 dots with and without the line?
On the diagram's very lowest point, what is the two horizontal lines with "1" and "2" by them?
In the first larger chip, what is the ZCD box, the ABC box, and the Q1/Q2 boxes?
In the smaller chip to the right, what is the DQQ box?
In the input diagram, what is the 2 dots with and without the line?
On the diagram's very lowest point, what is the two horizontal lines with "1" and "2" by them?
The "A, B, C" box looks like it would be a simple divider circuit to take a multiple of the output of the zero crossing points. Probably something like divide by 2/4/8/16 etc. This would give you some way to map the number of physical teeth on the wheel to a 2k and/or 4k PPM signal.
Thanks TTA, that was like a shot of ether to the brain. The big chip with the ZCD on it is basicly the entire contents of the buffer box.
I'm curious where you got those diagrams. Something doesn't quite seem right from what I remember about the box I took apart, and I no longer own that car unfortunatly.
I'm curious where you got those diagrams. Something doesn't quite seem right from what I remember about the box I took apart, and I no longer own that car unfortunatly.
Thread Starter
Supreme Member
iTrader: (1)
Joined: Apr 2001
Posts: 2,031
Likes: 0
From: Southwest Chicago 'burbs
Thanks for the replies guys, very informative 
I did find an excellent deal on a 730 ecm which has the buffer built into it, and will allow me to tune much easier than the 165/808 I was using. Put that in saturday, and it's working great so far.
I don't have the website with me at the moment, but if you do a yahoo search for "cruzers ludis ECM" it should return the address. It's a personal site, and the owner's name is ludis langens, or something like that.
Any idea if I could design a divider circuit like this to make the speedo accurate as well? It seems that the ECM doesn't output the corrected ppm, it only uses it for itself. The speedo is something like 27.9% fast.
Thanks again guys

I did find an excellent deal on a 730 ecm which has the buffer built into it, and will allow me to tune much easier than the 165/808 I was using. Put that in saturday, and it's working great so far.
I don't have the website with me at the moment, but if you do a yahoo search for "cruzers ludis ECM" it should return the address. It's a personal site, and the owner's name is ludis langens, or something like that.
The "A, B, C" box looks like it would be a simple divider circuit to take a multiple of the output of the zero crossing points. Probably something like divide by 2/4/8/16 etc. This would give you some way to map the number of physical teeth on the wheel to a 2k and/or 4k PPM signal.
Thanks again guys
Member
Joined: May 2004
Posts: 289
Likes: 0
From: SE Michigan
Car: 81 Turbo Trans Am
Engine: 301 T
Transmission: 200-4R
Hopefully, this will be relevant to what you're doing....?
http://www.eecis.udel.edu/~dzug/92z2...0-vss4T56.html
It sounds like *maybe* you are running into a similar situation as is described there?
http://www.eecis.udel.edu/~dzug/92z2...0-vss4T56.html
It sounds like *maybe* you are running into a similar situation as is described there?
Thread Starter
Supreme Member
iTrader: (1)
Joined: Apr 2001
Posts: 2,031
Likes: 0
From: Southwest Chicago 'burbs
Unfortunately no gears are available to correct for the 4.10 gears, aftermarket or factory. The closest I can account for would correct for 3.73's, but then I'm still off 13% or so.
So my only other option is the $100 buffer box sold to the aftermarket. I figured that if I could do this for free, it would be the better option
Thanks for the replies guys
So my only other option is the $100 buffer box sold to the aftermarket. I figured that if I could do this for free, it would be the better option

Thanks for the replies guys
Thread
Thread Starter
Forum
Replies
Last Post
smokingss
LSX and LTX Parts
2
Mar 3, 2016 07:40 PM





